Staking Contracts
This package implements the stake-based liquidity incentives defined by ZEIP-31.
Functionality:
- Stake your ZRX tokens to unlock their utility within the 0x ecosystem.
- Earn rebates on market making on the 0x protocol
- Participate in governance over the 0x protocol
- Create staking pools to leverage the weight of other stakers.
- Increase your market making rebates.
- Increase your voting power.
- Delegate your Zrx to staking pools to
- Earn a portion of the pool's market making rebates.
- Support a pool's mission sharing your voting power.
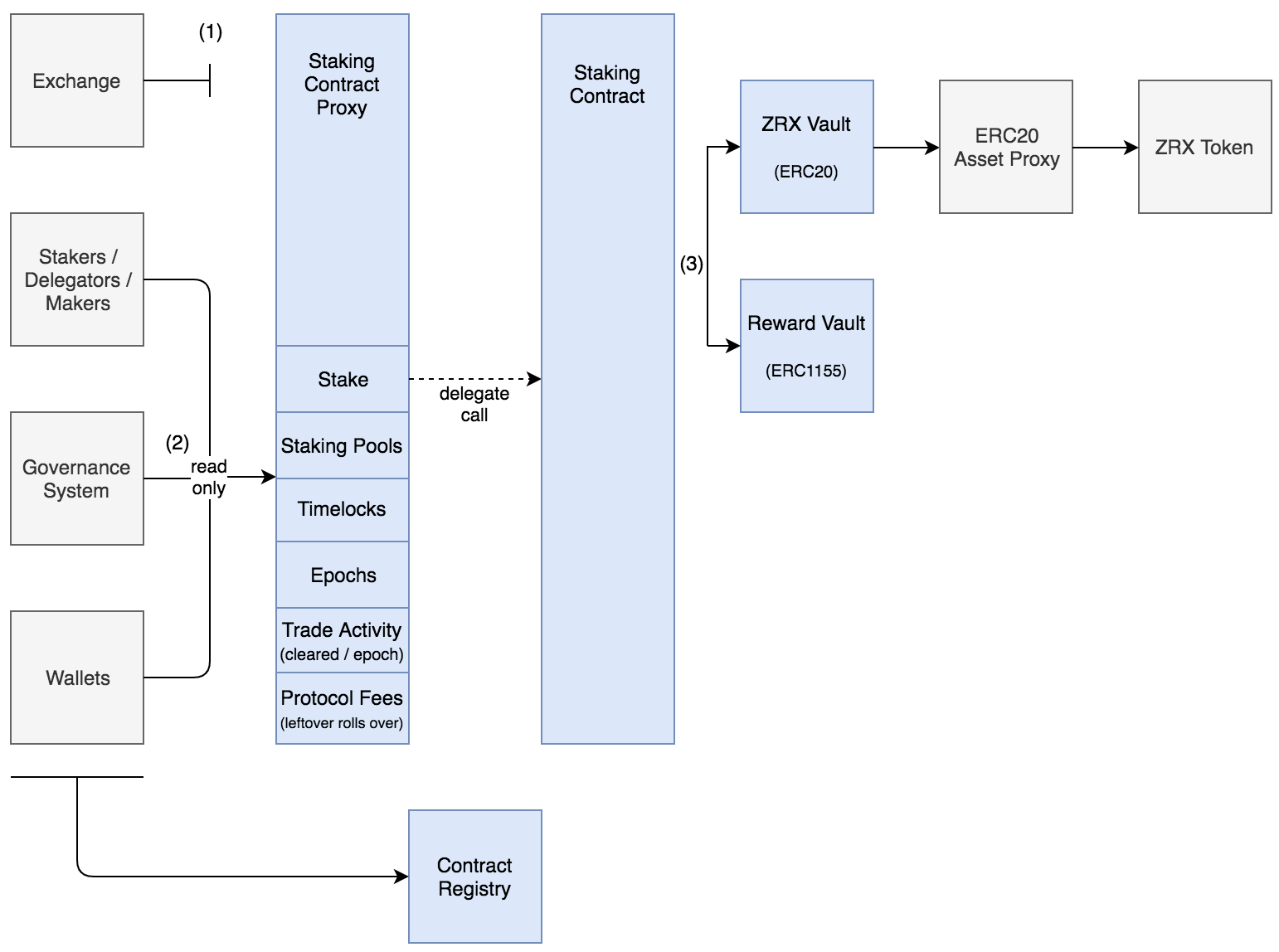
Architecture
This system is composed of four deployed contracts:
- Staking Contract, which is an upgradeable/stateless contract that implements staking logic.
- Staking Contract Proxy, which stores staking state and delegates to the Staking Contract.
- Zrx Vault, which securely holds staked Zrx Tokens.
- Staking Pool Reward Vault, which securely holds rewards earned by staking pools.
These contracts connect to each other and the broader 0x ecosystem like this:
Architecture (Kill Switch)
If a vulnerability is discovered in the staking contract, operations may be halted to conduct forensics:
- The 0x Exchange contract stops charging protocol fees
- The staking contract is set to read-only mode
- Vaults may be detached from the staking contract, depending on the vulnerability.
Architecture (Catastrophic Failures)
In this worst-case scenario, state has been irreperably corrupted and the staking contracts must be re-deployed. Users withdraw their funds from the vaults and re-stake under the new system, at will.
- Vaults enter "Catostrophic Failure Mode" allowing users to withdraw their ZRX and Rewards.
- A Balance Oracle is deployed for determining the Reward balance of each user. (*)
(*) A Balance Oracle is implemented retroactively, and depends on how state has been corrupted. For example, if state used to compute rewards is not corrupted, then it would be used by the oracle. Conversely, if this state is corrupted, we may need to reconstruct balances from previous state. (No balance oracle is required for ZRX.)
Contracts Directory Structure
The contracts can be found in contracts/src.
* Staking.sol | This is a stateless contract that encapsulates all the staking logic.
* StakingProxy.sol | This is a stateful contract that proxies into the Staking contract.
* fees/ | This contains mixins that implement the logic for 0x Protocol fees & rebates.
* immutable/ | This contains mixins that should not be changed.
* interfaces/ | This contains interfaces used throughout the entire staking system.
* libs/ | This contains libraries used by the staking contract; for example, math and signature validation.
* stake/ | This contains mixins that implement the core staking logic.
* staking_pools/ | This contains mixins that implement logic for creating and managing staking pools.
* sys/ | This contains mixins that implement low-level functionality, like scheduling.
* vaults/ | This contains the vaults (like the Zrx Token Vault).
Testing Architecture
These contracts use an actor/simulation pattern. A simulation runs with a specified set of actors, initial state and expected output. Actors have a specific role and validate each call they make to the staking system; for example, there is a Staking Actor who stakes/unstakes their Zrx tokens and validates balances/events. Similarly, there could exist an actor who tries to steal funds.
Installation
Install
npm install @0x/contracts-staking --save
Contributing
We strongly recommend that the community help us make improvements and determine the future direction of the protocol. To report bugs within this package, please create an issue in this repository.
For proposals regarding the 0x protocol's smart contract architecture, message format, or additional functionality, go to the 0x Improvement Proposals (ZEIPs) repository and follow the contribution guidelines provided therein.
Please read our contribution guidelines before getting started.
Install Dependencies
If you don't have yarn workspaces enabled (Yarn < v1.0) - enable them:
yarn config set workspaces-experimental true
Then install dependencies
yarn install
Build
To build this package and all other monorepo packages that it depends on, run the following from the monorepo root directory:
PKG=@0x/contracts-staking yarn build
Or continuously rebuild on change:
PKG=@0x/contracts-staking yarn watch
Clean
yarn clean
Lint
yarn lint
Run Tests
yarn test
Testing options
Contracts testing options like coverage, profiling, revert traces or backing node choosing - are described here.


